时间:2020-08-13来源:

01 生态流量的内涵
根据不同保护要求,生态流量可分为基本生态流量和目标生态流量。基本生态流量是指维持河流、湖泊、沼泽生态系统结构和功能不丧失,需要保留在河湖沼内的最小水量及其过程,是河湖生态水量要求的底线。基本生态流量又可分为生态基流和敏感期生态流量、不同时段生态流量和全年生态流量等表征指标。目标生态流量是指正常发挥河流、湖泊、沼泽生态环境保护目标,需要保留在河道内的流量。
目前,自定目标的生态流量认可度不一,多以综合规划和行业部门确定的生态基流及敏感期生态流量为主。
02 生态流量的确定
1.常用计算方法
生态流量的计算应根据河湖生态环境功能、生态环境状况及人类对河流的开发利用程度,合理确定维持河流基本生态环境功能和维系给定目标下生态环境功能的不同保护要求,计算基本生态环境需水量和目标生态环境需水量。
迄今为止,国际上有200多种生态环境流量计算方法,大致可分为水文学法、水力学法、栖息地评价法、整体分析法。(常用计算方法详见本刊第15期)
按照河流生态流量的计算方式,又可划分为查表法、数据分析法、功能分析法、水力栖息模型法等4类,其中Tennant方法是查表法的代表,基于IHA(Indicators of Hydrologic Alteration)的变动范围法是数据分析法的代表,BBM(Building Block Methodology)法是功能分析法的代表方法。
实际计算生态流量过程中,并不局限于单一的方法,可将两种或多种方法结合使用,例如将水文学与水力学结合,将水文学与栖息地法相结合等。
2.不同生态系统的生态流量计算
保障河湖生态流量(水量)目的是为了维持河流、湖沼生态系统的基本形态、生物基本栖息地,以及生物多样性等生态功能。由于不同生态系统结构与功能不同,其对应的生态流量各具特征。在计算生态流量时,要根据生态系统的结构特征选择合适的生态流量计算方法。
河流生态系统可根据地理位置及河流大小特征等细分为:大江大河与支流溪流、山区河流与平原河网、高含沙河流以及咸淡水交错的河口等。不同河流类型的生态流量共性表现为,水文情势及水力学要素是河流生态流量的重要影响因子。根据资料的齐备情况,通常可采用水文学法、水力学法、栖息地评价法等计算生态流量。
然而,不同类型河流的生态流量又各具特点。例如,山区河流多建有大型水利工程,水文情势的改变以及其对生物栖息地的影响需要在推求生态流量时予以考虑;平原河网闸坝密布,流速较小,生物基本栖息地功能下降甚至丧失,需要实施严格的生态流量管控;部分溪流由于小水电项目的过度开发,出现减脱水河段,河流出现不同程度萎缩甚至断流,计算生态流量时应予以重点考虑水流连通性。河口区的生态流量,主要目的是维持河口基本形态,河口滩地潮间带水生生物基本栖息地,同时要考虑防潮压咸等生态环境功能,因此可根据河口泥沙输运、河口水生生物需水、河口水盐平衡等计算河口生态流量。
湖沼生态系统主要包括湖泊、沼泽、湿地等。湖沼生态需水计算通常采用水位作为指标,通过核算生态水位,推求湖泊生态流量(水量),以维持湖泊、沼泽的生态环境功能。
综上所述,生态系统组成与功能不同,其生态流量计算方法不同。在实际计算过程中,通常多个生态系统相互联系,例如河湖连通、河沼连通,以及河湖河口沼泽连通等,此时应该将多个生态系统作为一个整体考虑,建立多个生态系统之间的水力联系,推求满足多个生态系统的生态流量过程。
此外,分项计算后需对所得的不同生态系统生态流量进行核验。河流控制断面生态流量均应小于相应时段的天然径流量,一般不应大于多年平均实测径流(现状经济社会用水挤占生态环境用水的河流除外)。河口生态流量一般不大于多年平均入海水量。湖泊沼泽生态流量应与出入湖泊、沼泽的河流节点生态环境需水量相协调,年内不同时段平均水位不大于天然情况下多年平均相应时段水位(《河湖生态环境需水计算规范》)。

▲黑河生态治理显成效——张掖黑河公园
3.生态敏感期保护对象
河湖生态敏感期重点保护对象主要包括鱼类生境、底栖生境、河谷林、河流湿地、防控水华等。
以鱼类生境保护为例,可结合国家级种质资源保护区及河口控制断面,根据鱼类洄游、产卵等阶段对流速因子的需求设定生态流速目标,推求促进鱼类繁殖的生态流量;针对平原河网地区鱼类越冬期对水深需求,设定最小水深,推求鱼类越冬期所需生态水量;综合鱼类洄游、产卵、越冬重要生命阶段,提出贯穿鱼类完整生活史的生态流量过程,或者面向年内不同时期各目标物种的特殊需求确定年内生态流量过程。
底栖动物和河岸带植物相比,种类多、分布广、生长周期较长、对水文条件变化敏感、能反映污染的长期累积效应。可利用底栖动物为指示生物,建立底栖动物栖息地质量与流量的关系,量化底栖动物生活史对不同生态流量及其组分(基流、中流量、低流量脉冲、高流量脉冲)的需求。
针对水华控制,可根据藻类生长与流速及紊流强度的关系,采用抑制流速法推求满足水华控制条件的生态流量;或基于藻类生物量平衡,采用断面通量法推算出控制水华所需的流量;或基于断面通量法、抑制流速法分别推求面向水华控制的断面生态流量,然后取二者的外包线,得到典型断面生态流量。此外,针对水华防控的生态流量计算,还有断面流量观察法、断面水质目标控制等方法。
实际应用中,应综合考虑目标鱼类产卵、水华防控、湿地保护等多个生态敏感期保护对象的需求,推求河流全时段生态流量过程。
03 生态流量保证率与达标评价
1.不同保障率
根据河流天然径流的变化特征及其生态系统响应的特点,生态流量可分为最小生态流量、汛期生态流量、适宜生态流量,其中通常关注的是最小生态流量和适宜生态流量,它们都属于非汛期生态流量。
①最小生态流量,是指在人类活动的影响下, 水体为了保证水生生物存在所需要的流量,即河流中可以满足现状生态要求的最小径流量。最小生态流量在年内通常不是一个常量,同河道内自然水流年内变化特征类似,是一个连续变化的过程。
②适宜生态流量,是考虑目标水体水生生物生存、繁衍对水域水文、水力特性的要求,能够维持生态系统的稳定和物种的生存、繁衍的径流过程。当流量持续小于该数值时,将导致生物繁殖条件破坏、生物量减少、生物完整性降低。最小生态流量过程对于维护生态系统来说是最低要求,是不利的水文条件,而适宜生态流量是保持河流生态系统健康和生物种群结构稳定的径流过程。
③生态流量保证率,是指在保障最小生态流量的前提下,河流各断面生态流量的保证程度。生态流量保证率不仅可作为评估现状条件下实际流量对于水生态系统的优劣程度的指标,还可作为中长期流域水资源管理中水库与闸坝生态调度、水资源优化配置的定量标准。
2.生态流量达标评价方法
(1)生态基流达标评价
对生态基流现状达标情况进行评价,可设90%年份达标为达标标准。为得到科学可行的达标评价方法,可考虑在月、日不同尺度上采用不同方法进行评价,并对分项评价结果进行对比分析,选择一种相对合理的评价办法。评价方法可设置为:来水保证率在90%以上,逐月平均流量均达到生态基流的目标值;来水保证率在90%以上,逐日平均流量均达到生态基流的目标值;来水保证率在90%以上,逐月平均流量达标、维持河流不断流且最长连续不达标天数小于7天。
(2)敏感生态需水达标评价
对重点河流的敏感期生态流量现状满足程度进行达标评价,可以年内和年度75%达标率为准,例如每年鱼类产卵期有75%月份满足、近10年有75%以上年份满足生态流量要求,则视为断面敏感生态需水达标。

04 生态流量管理
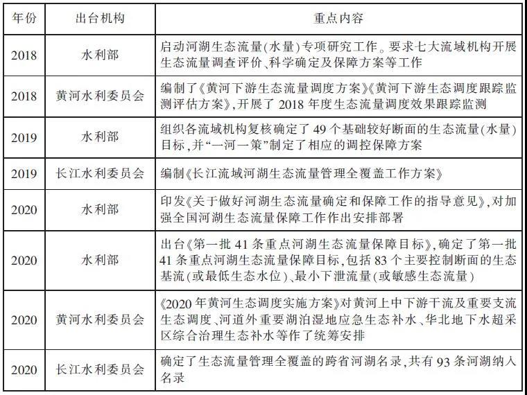
1.政策制定
生态流量是维护水生态安全的重要因子。近年来,水利部门响应国家号召,深入贯彻中央治水思路和新时期水利改革发展总基调,积极推进水生态文明建设,在加强河湖生态流量确定与保障方面开展了大量的工作。

2.优化调度
我国水资源时空分布严重不均,对于维持河流生态流量不利。一方面,我国水利水电工程数量位居世界前列,若缺少科学合理的生态调度模式,则会对坝下河湖生态造成不利影响。因此,需要加强流域水量统一调度,实行取用水总量控制。另一方面,对现有的水利工程调度模式进行改进,制定多目标的调度方案、增加生态约束条件等,试行梯级水库/水库群“水文情势最小干扰度约束”及“下游生态流量过程约束”等生态调度模式,以补偿人类对河流水资源的开发利用对河流水生态系统造成的不利影响。
3.标准导则
目前有关生态流量目标制定的技术标准主要包括《河湖生态需水评估导则(试行)》、《河湖生态环境需水计算规范》、《水资源保护规划编制规程》、《水电工程生态流量计算规范》等。今后应针对不同区域河湖生态体系的不同特点,制定分区分类的河湖生态流量目标、完善生态流量计算及生态流量监管。
05 生态流量保障工作难点与重点
1.工程效益与生态效益之间的平衡
发电效益与生态效益之间的平衡是生态调度执行过程中一个难题。丰水期,生态流量一般均能够满足,此时水库因防洪调度需要以及上网电价偏低产生大量弃水。而春夏之交的枯水期,既是生态流量关键需求时期,也是电价高值期。因此,需要实现不确定性条件下的日尺度生态调度,保障生态流量的同时,兼顾工程发电效益,实现社会经济效益与生态效益的最大化。
2.协调水资源调配,做好中长期水文预报
遵循节水优先的原则,集成保水节水技术和多目标多过程的优化配置技术,构建面向河湖生态系统保护的生态流量调控技术。提高中长期水文预报能力,分析来水的不确定性,协调跨省跨流域水量分配,加强水资源调度,建立水量调度协商工作机制。
3.检验生态流量的生态效果,提高民众生态调度的意愿
完善生态流量调配监测体系,检验生态流量调配后的生态系统修复效果;健全生态流量管理机制,出台生态补偿及生态电价等相关政策,从政策和资金两方面予以杠杆调控,提高管理单位及公众的生态调度意愿。